Skip to main content
Moorfields Eye Hospital
Go to Moorfields Private care
Menu
For patients
For patients
Virtual consultation
Plan your visit
Cancel / change your appointment
Using the NHS app
Our locations
Consultants
Cataract at Moorfields
Children and young people
Eye pathology department
Electrophysiology department
Ocular oncology department
Optometry
Orthoptic department
Radiology department
Artificial eye creation and fitting
Easy read patient information
Eye organ donor
Refractive - laser eye - surgery
Visual aids
Help and advice
Patient support network
ECLOs
Patient advice and liaison service (PALS)
Pharmacy
Supported living
Contact our team
Eye conditions
Research
Research
About our research
Academic Health Science Centre
Research Opportunities at Moorfields (ROAM)
Research privacy policy
NIHR Moorfields Biomedical Research Centre
NIHR Moorfields Clinical Research Facility (CRF)
INSIGHT Hub Programme
Google DeepMind
Oriel
Reading Centre
Paediatric research
For health professionals
For health professionals
For primary care providers
Referring
When to refer
NHS e-Referral Service (ERS)
Single point of access for referral and coordination
Urgent care clinic
Ocular Oncology
Children's eye conditions management
Common eye condition management
Primary care provider education
Professional development
Moorfields Docman
Primary care provider news
PALS
Our services
Networked sites
Locations
Consultants
Contact us
Leaflet library
About us
About us
Who we are
Our motivation, purpose and values
Our history
Our strategy
What we do
Our green plan
Our organisation
Organisational structure
Trust Board
Corporate directorates
Membership council
Commercial divisions
Join our team
Benefits
Career development opportunities
Apprenticeships at Moorfields
Vacancies
Moorfields' Stars
Our support network
News and blogs
Resources
Moorfields and UCL Centre for Eye Health
Moorfields Eye Charity - Donate
Contact us
A&E
Search
Search
Close
Search
Search
Include Moorfields Private care pages
Close
For patients
Back
Close
For patients
Virtual consultation
Plan your visit
Back
Close
Plan your visit
Cancel / change your appointment
Using the NHS app
Children and young people
Our locations
Consultants
Artificial eye creation and fitting
Easy read patient information
Eye organ donor
Eye pathology department
Electrophysiology department
Ocular oncology department
Optometry
Orthoptic department
Patient support network
Back
Close
Patient support network
ECLOs
Patient advice and liaison service (PALS)
Pharmacy
Radiology department
Refractive - laser eye - surgery
Supported living
Visual aids
Help and advice
Cataract at Moorfields
Contact our team
Eye conditions
Research
Back
Close
Research
About our research
Academic Health Science Centre
Research Opportunities at Moorfields (ROAM)
NIHR Moorfields Biomedical Research Centre
NIHR Moorfields Clinical Research Facility (CRF)
INSIGHT Hub Programme
Google DeepMind
Oriel
Reading Centre
Research privacy policy
Paediatric research
For health professionals
Back
Close
For health professionals
For primary care providers
Referring
Back
Close
Referring
When to refer
NHS e-Referral Service (ERS)
Single point of access for referral and coordination
Ocular Oncology
Children's eye conditions management
Common eye condition management
Primary care provider education
PALS
Professional development
Moorfields Docman
Our services
Networked sites
Locations
Consultants
Contact us
Urgent care clinic
Primary care provider news
Leaflet library
About us
Back
Close
About us
Who we are
Back
Close
Who we are
Our motivation, purpose and values
Our history
Our strategy
What we do
Our green plan
Our organisation
Back
Close
Our organisation
Organisational structure
Trust Board
Corporate directorates
Membership council
Commercial divisions
Join our team
Back
Close
Join our team
Benefits
Career development opportunities
Apprenticeships at Moorfields
Vacancies
Moorfields' Stars
Our support network
News and blogs
Resources
Moorfields and UCL Centre for Eye Health
Moorfields Eye Charity - Donate
Contact us
A&E
Go to Moorfields Private care
Moorfields Eye Hospital (NHS)
About us
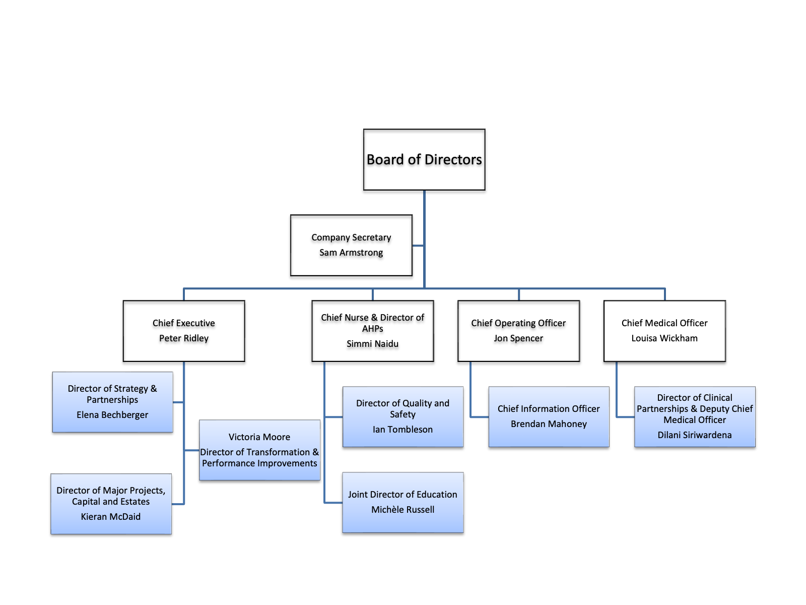
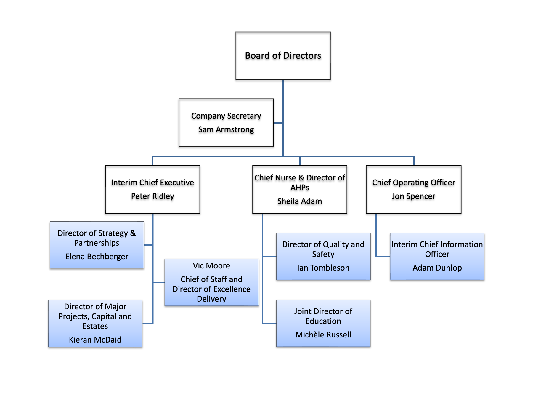
Our organisation
Organisational structure
Our organisation
Organisational structure
Our organisation
Our organisation
Organisational structure
Trust Board
Corporate directorates
Corporate publications
Membership council
Commercial divisions
Resources
Print
Share this page
Twitter
Facebook
LinkedIn
WhatsApp
Copy Link
Share
Twitter
Facebook
LinkedIn
WhatsApp
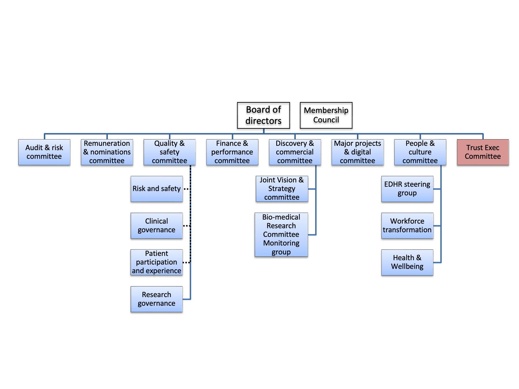
Board committee structure
Voting board
Non-voting board
Last updated: March 2026